Авторы:
ФГУП «ТИНРО-ЦЕНТР» (690091, Россия, Владивосток, пер. Шевченко, 4)
Е. С. Моторя, Т. Н. Пивненко ГУ НИИЭМ СО РАМН (690087, Россия, Владивосток, ул. Сельская, 1)
А. С. Гажа, Л. А Иванушко 3ДВГУ (690950, Россия, Владивосток, ул. Октябрьская, 25)
В. Н. Воронцов, Н. М. Санина Ефименко М. В. — врач КЛД, к. м. н, КГБУЗ «ККПБ», РФ, Хабаровск.
Исследование иммуномодулирующей и мембранотропной активностей из туники асцидии HALOCYNTHIA AURANTIUM
Исследована иммуномодулирующая и мембранотропная активность каротиноидов из туники асцидии H. aurantium. Показано наличие 12 компонентов, среди которых преобладают ксантофиллы (астаксантин, аллоксантин, диатоксантин, галоцинтиаксантин, фукоксантинол, митилоксантинон). Галоцинтиаксантин присущ только этому объекту и используется для идентификации препаратов на его основе. По оригинальному, запатентованному методу выделен масляный экстракт из туники асцидии, зарегистрированный в качестве БАД к пище. Для оценки биологической активности экстракта каротиноидов исследовали его влияние на фагоцитарную и бактерицидную активности нейтрофилов (по отношению к S. aureus) перитонеальной полости мышей, а также антиоксидантную активность крови мышей. Показано, что препарат стимулирует бактерицидную и фагоцитарную активности нейтрофилов, антиокислительные свойства сыворотки крови, замедляет интенсивность перекисных процессов, тем самым оказывает общеукрепляющее действие, положительно влияет на снижение риска возникновения сердечно-сосудистых заболеваний, обладает противовоспалительным и гемостимулирующим эффектами. Каротиноиды из туники асцидии обладают мембранотропной активностью, то есть, способны связываться с фосфолипидами и стабилизировать структуру мембран. По сравнению с растительными каротиноидами эта активность значительно выше. Полученные результаты позволяют рекомендовать БАД «Масляный экстракт асцидии» для расширенных клинических испытаний.
Пивненко Татьяна Николаевна – доктор биол. наук, зав. сектором биохимии лаборатории биохимии гидробионтов ФГУП «ТИНРО–центр»: тел.: 8 (4232) 400-805; e-mail: pivnenko@tinro.ruВведение
Гидробионты морских и пресноводных акваторий отличаются от наземных организмов значительным разнообразием вторичных метаболитов, существенная часть которых представлена функциональными соединениями. К веществам такого типа относятся каротиноиды, к настоящему времени из природных источников выделено более 650 представителей этого класса веществ. Наблюдая широкое распространение и разнообразие каротиноидов в растительном и животном мире, необходимо отметить важную роль этих соединений для протекания нормальных физиологических процессов.
В настоящее время установлено, что каротиноиды проявляют антиоксидантную, иммуномодулирующую, противоопухолевую активности, а также способны модулировать экспрессию генов, обеспечивая защиту от экспериментальных воспалительных повреждений и неопластических трансформаций [9, 13, 14,]. На примере астаксантина, типичного для многих морских животных, показано, что его антиоксидантная активность в десять раз превышает аналогичные свойства β-каротина [13]. Галоцинтиаксантин проявляет ингибиторное действие к РНК-зависимой ДНК-полимеразе вируса иммунодефицита человека 1 и 2 типа [12]. Так же было установлено, что неоксантин и фукоксантин индуцируют апоптоз опухолевых клеток простаты человека [11].
В дальневосточных и арктических морях широко распространена асцидия H. aurantium, в тунике которой обнаружены уникальные по составу и свойствам каротиноиды, среди которых преобладают окисленные формы - аллоксантин, диатоксантин, метилоксантинон, галоцинтиаксантин, астаксантин и другие.
Присутствие в каротиноидах большого количества (11 и более) двойных связей придает им высокую биологическую активность, которая проявляется в торможении процессов перекисного окисления липидов и определяет такие их биологические функции, как предотвращение предраковых и возрастных повреждений, радиационных поражений, сердечно-сосудистых заболеваний. Молекулярные механизмы, ответственные за указанные эффекты, еще не ясны, но велика вероятность вовлечения в эти процессы антиоксидантных свойств каротиноидов, а также их эффектов на физические свойства клеточных мембран. Регуляторные эффекты каротиноидов, вероятно, обусловлены их способностью встраиваться в мембранные фосфолипидно-белковые структуры, и, тем самым, изменять текучесть мембран. Это может сопровождаться как модификацией взаимодействий между липидами и белками, так и существенно влиять на антиоксидантную активность каротиноидов. По мере увеличения длины полиеновой цепочки возрастает степень ее стабилизации и увеличивается антиоксидантная активность [4]. Животные, в том числе и человек, не могут синтезировать каротиноиды de novo; их поступление зависит только от источников питания. Таким образом, широкий спектр биологических активностей каротиноидов, содержащихся в морских организмах, свидетельствует о целесообразности их выделения и использования в лечебных и профилактических целях. Поэтому целью настоящей работы было изучение иммуномодулирующей и мембранотропной активностей каротиноидов из туники асцидии H. aurantium.
Материалы и методы
Асцидия пурпурная H. aurantium была выловлена в заливах Петра Великого и Посьет (Японское море). Свежевыловленную асцидию разделывали, заготавливали тунику, мантию, гонады и пищеварительную железу и хранили до анализа при температуре минус 25 ºС (не более трех недель). Выделение и определение количественного содержания каротиноидов в органах и тканях асцидии проводили спектрофотометрическим методом [1]. Экстракт каротиноидов получали по методу, описанному в патенте РФ № 2339387 «Способ получения биологически активной добавки из асцидии». Для исследования иммуномодулирующей активности использовали неинбредных мышей массой 14–16 г, находившихся на стандартной диете в боксированных помещениях с соблюдением правил и международных рекомендаций Европейской конвенции по защите позвоночных животных, используемых в экспериментальных работах. Мышам (8 особей в группе) в течение 21 дня вводили перорально экстракт каротиноидов в дозах 50 и 0,5 мкл/мышь. Контрольной группе животных вводили физиологический раствор. Через 21 день мышам вводили внутрибрюшинно 1 мл стерильного 1% раствора пептона, через 4 ч (для получения популяции нейтрофилов) под эфирным наркозом в брюшную полость вводили по 4 мл раствора Хэнкса без фенолового красного с гепарином (5 ЕД/мл), в течение 2 мин массировали брюшко, затем отсасывали содержимое брюшной полости, центрифугировали однократно при 1000 об/мин. Надосадочную жидкость сливали, клетки ресуспендировали в растворе Хэнкса, доводили до концентрации 2 ´ 106/мл, исследовали фагоцитарную [3] и бактерицидную [6] активности нейтрофилов перитонеальной полости мышей (по отношению к Staphylococcus aureus штамм 209), а также антиоксидантную активность крови мышей [2, 7]. Общую антиоксидантную активность (АОА) плазмы крови выражали в процентах. Первоначально определяли разницу (DЕ) между показателями до и после инкубации в присутствии окислителей: DЕоп = Еоп t – Еоп о; DЕк = Ек t – Ек о, где Еоп о, Ек о – экстинции проб до инкубации, Еоп t, Ек t – экстинции проб после инкубации Конечная формула расчета: АОА,% = [DЕк - DЕоп /DЕк] ´ 100%. Для изучения мембранотропной активности каротиноидов из туники асцидии H. autrntium исследовали их влияние на термотропный фазовый переход дипальмитоилфосфотидилхолина (ДПФХ) методом дифференциальной сканирующей калориметрии. ДПФХ 99% чистоты был приобретен у Sigma Chemical Co (США). Дифференциальная сканирующая калориметрия. ДПФХ (2 мг) или смесь ДПФХ с каротиноидами в молярном соотношении 1,7 и 5 вносили в стандартные микроконтейнеры, смешивали с 10 мкл бидистиллированной воды, герметично запаковывали и помещали в дифференциальный сканирующий калориметр ДСМ-2M (НПО «Биоприбор», Пущино, Россия). В качестве образца сравнения использовали контейнер, содержащий такое же количество воды, что и в опытном образце. Образцы нагревали/охлаждали со скоростью сканирования 16 °C/мин в интервале температур от 10 °C до 60 °C при чувствительности 40 мВт. Положение максимума теплопоглощения на температурной шкале определяли, как температуру фазового перехода (Tmax). Энтальпию перехода определяли по площади эндотермического пика перехода и по известной энтальпии стандартного образца индия. Температурную шкалу калибровали по стандартным образцам нафталина, ртути и индия.
РЕЗУЛЬТАТЫ ИССЛЕДОВАНИЯ
Первоначально нами было определено содержание каротиноидов в различных органах и тканях асцидии пурпурной. Для этого использовали общепринятый метод исчерпывающей экстракции этих компонентов с помощью ацетона. В дальнейшем была изучена экстрактивная способность других растворителей, в том числе тех, которые могут быть использованы для получения БАД к пище. Предлагаемый нами метод получения БАД к пище включает реэкстракцию каротиноидов из этанолового экстракта в растительное масло. При этом наблюдается практически полный переход искомых компонентов в жировую фазу, чего не удается достигнуть прямой масляной экстракцией. Способ и получаемый продукт защищены патентом РФ 2339387.
В табл. 1 представлено содержание каротиноидов в различных органах асцидии пурпурной.
Таблица 1. Содержание каротиноидов в тканях и органах асцидии пурпурной.
|
Органы и ткани |
Содержание каротиноидов (мг/100г ткани) |
|
Мантия |
16,68 |
|
Туника |
36,76 |
|
Пищеварительная железа |
10,80 |
|
Гонады |
3,17 |
Наибольшее количество каротиноидов содержится в тунике, которая и была выбрана в качестве сырья для изготовления экстракта. В мантии, пищеварительной железе и гонадах концентрация каротиноидов значительно ниже, чем в тунике.
Японскими учеными был проведен сравнительный анализ состава каротиноидов асцидий: Styela clava, Botryllus schlosseri, Didemnum moseleyi, Amaroucium pliciferum, Styela plicata, Halocynthia roretzi, Ascidia zara, Ciona intestinalis, Botrylloides violaceus и Polycitor proliferus [15]. Показано, что фукоксантинол, галоцинтиаксантин, метилоксантин и метилоксантинон присутствуют в большинстве видов асцидий. Все эти соединения являются метаболитами фукоксантина, источником которого является фитопланктон. В целом содержание каротиноидов в семействе асцидий схоже (табл. 2).
Исследования масляного экстракта асцидии пурпурной показали, что содержание тяжелых металлов, радионуклидов и микробиологическая контаминация не превышают норм, указанных в СанПин 2.3.2.1078, регламентирующих показатели безопасности БАД к пище. Препарат прошел экспертизу в Роспотребнадзоре РФ и зарегистрирован в Реестре БАД. Получено СЭЗ № 77.99.13.003. Т.002367.10.07.
Таблица 2. Наиболее распространенные каротиноиды семейства асцидий.
|
Наименование |
% от общего количества каротиноидов |
| Каротины: | |
|
β-каротин 0,3 - 5,3 |
0,3 - 5,3 |
| Ксантофиллы: | |
|
Аллоксантин |
10,0 – 43,0 |
|
Астаксантин |
0,6 – 5,3 |
|
Галоцинтиаксантин |
1,0 – 15,7 |
|
Диатоксантин |
0,7 – 12,0 |
|
Зеаксантин |
0,9 – 10,2 |
|
Лютеин |
0,1 - 2,0 |
|
Метилоксантин |
1,9 – 14,0 |
|
Метилоксантинон |
11,0 – 36,6 |
|
Фукоксантин |
0,2 – 15,6 |
|
Фукоксантинол |
1,5 – 12,4 |
Результаты токсикологической экспертизы показали, что экстракт из туники асцидии не вызывает гибели мышей в течение 2 недель и не вызывает побочных реакций. Образцы вводили внутригастарально в дозах, превышающих рекомендуемые активные дозы в 100 раз.
При исследовании бактерицидной и фагоцитарной активности нейтрофилов перитонеальной полости мышей были использованы дозировки, соответствующие рекомендуемым, и в 100 раз меньшие (табл. 3 и 4). При этом различие в бактерицидной активности при столь значительном различии в дозировках оказалось невелико.
Таблица 3. Исследование влияния экстракта каротиноидов на бактерицидную активность нейтрофилов перитонеальной полости мышей.
|
Исследуемый образец |
Доза |
НСТ-тест OD х 103 |
|
Контроль |
нет |
93,4±1,5 |
|
Экстракт каротиноидов |
50 мкл/мышь |
107,8±6,9 |
|
Экстракт каротиноидов |
0,5 мкл/мышь |
104,1±3,3 |
При введении мышам экстракта каротиноидов в дозе 0,5 мкл/мышь процент клеток, участвующих в фагоцитозе, увеличивался на 20%, однако среднее число микроорганизмов, поглощенных одним фагоцитом, практически не изменялось по сравнению с контролем (табл. 4). При введении экстракта в дозе 50 мкл/мышь фагоцитарный показатель не менялся, хотя фагоцитарное число увеличилось в 2 раза.
Таблица 4. Исследование влияния экстракта каротиноидов на фагоцитарную активность нейтрофилов перитонеальной полости мышей.
|
Исследуемый образец |
Доза |
ФП, % |
ФЧ |
|
Контроль |
нет |
64±4,2 |
1,98±0,3 |
|
Экстракт каротиноидов |
50 мкл/мышь |
68±5,2 |
4,8±0,8 |
|
Экстракт каротиноидов |
0,5 мкл/мышь |
83±6,6 |
2,6±0,3 |
Антиокислительные свойства крови значительно повышались под действием экстракта каротиноидов (табл. 5). В дозе 50 мкл/мышь АОА увеличивалась почти в 2 раза.
Таблица 5. Влияние экстракта каротиноидов на антиокислительную активность крови мышей.
|
Исследуемый образец |
Доза |
АОА, % |
|
Контроль |
нет |
15,2±3,5 |
|
Экстракт каротиноидов |
50 мкл/мышь |
32,2±3,8 |
|
Экстракт каротиноидов |
0,5 мкл/мышь |
25,5±3,6 |
В таблице 6 представлены результаты накопления МДА в модельной системе. В меньшей дозе (0,5 мкл/мышь) содержание этого соединения было существенно ниже, чем в контроле.
Таблица 6. Исследование влияния экстракта каротиноидов на антиокислительную активность крови мышей
|
Исследуемый образец |
Доза |
Малоновый диальдегид, нмоль/г |
|
Контроль |
нет |
9,4±0,4 |
|
Экстракт каротиноидов |
50 мкл/мышь |
8,4±0,3 |
|
Экстракт каротиноидов |
0,5 мкл/мышь |
7,2±0,5 |
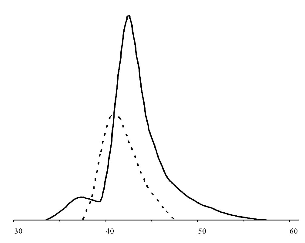
Рис. 1. ДСК термограммы фазовых переходов гидратированного дипальмитоилфосфатидилхолина (ДПФХ) (сплошная линия) и его смеси с 1,7 % (молярная доля) каротиноидов из туники H. aurantium (пунктирная линия). По оси ординат - теплопоглощение. Вертикальная линия соответствует 20 мВт.
![44wrfuipy032yn6z37p6kk83of3zuo0g[1].jpg 44wrfuipy032yn6z37p6kk83of3zuo0g[1].jpg](/upload/medialibrary/de0/ehhbm5xnw61yn091j6u2jk7qwc1u2d5x/44wrfuipy032yn6z37p6kk83of3zuo0g[1].jpg)
На рис. 1 изображены термограмма фазовых переходов ДПФХ. Температура фазового перехода (Tmax) чистого ДПФХ (без каротиноидов, выделенных из туники асцидии H. aurantium) составляла 42 °С, что соответствует литературным данным [10]. Добавление 1,7 % каротиноидов мало отражалось на Tmax , которая снижалась всего на 2 °С, резко влияло на энтальпию фазового перехода, которая снижалась с 7,0 Дж/г до 3,4 Дж/г. Одновременно с этим исчезал предпереход при 37 °С, который характерен для водной дисперсии ДПФХ. Добавление 5 % каротиноидов приводило к полному исчезновению калориметрического фазового перехода ДПФХ.
Таким образом, проведенные исследования показывают, что пурпурная асцидия может служить источником биологически активных соединений, а именно каротиноидов, отличающихся уникальным составом и свойствами. При этом разработанный способ получения их в составе масляного экстракта позволяет использовать его в качестве БАД к пище. Для асцидии, как и для большинства морских организмов характерным является наличие окисленных форм каротиноидов – ксантофиллов (для данного объекта более 12 соединений), обладающих более мощным антиоксидантным потенциалом, предполагающим высокую биологическую активность. В данном исследовании установлена способность масляного экстракта асцидии стимулировать бактерицидную и фагоцитарную активность нейтрофилов перитонеальной полости. При этом одновременно усиливаются антиоксидантные свойства сыворотки крови, что соответствует замедлению интенсивности перекисных процессов.
Другим важным следствием уникальных физико-химических свойств молекул каротиноидов асцидии является их способность встраиваться в мембраны. Эффект каротиноидов из туники асцидии на фазовый переход ДПФХ (уменьшение энтальпии перехода при мало изменяющейся Tmax) подобен действию холестерина [5], который является одним из мембранообразующих компонентов плазматических мембран животных и обладает «пластифицирующим» действием на жидкостность фосфолипидов. Молекулы каратиноидов, благодаря полиизопреноидным цепям с конъюгированными двойными связями, обладают жесткой, гидрофобной структурой, что также характерно для молекул холестерина. Поэтому такие соединения, встраиваясь в гидрофобный кор мембран, оказывают двоякое действие на их физическое состояние: разжижают в гелевом состоянии и, наоборот, действуют как затвердитель в жидкокристаллическом состоянии. В результате, биомембраны с высоким содержанием холестерина не проявляют калориметрических переходов [8]. Этот «ликвифицирующий» эффект холестерина связан с тем, что фосфолипидные молекулы, окруженные холестерином, вероятно, не способны к участию в кооперативном процессе, поскольку холестерин иммобилизует фосфолипидные молекулы и исключает их из фазового перехода.
Полученные нами данные позволяют предполагать, что каротиноиды из туники асцидии связываются с фосфолипидами, то есть обладают мембранотропной активностью, и так же как холестерин стабилизируют структуру мембран.
Интересно отметить, что калориметрический переход ДПФХ исчезал при добавлении 5 % (молярная доля) каротиноидов из туники асцидии, тогда как растительные каратиноиды с различной структурой [10] оказывали подобный эффект при заметно больших концентрациях. Так, в присутствии 5 % виолаксантина, зеаксантина, бета-каротина или лютеина еще регистрировался отчетливый калориметрический переход ДПФХ, тогда как каротин и ликопен мало снижали энтальпию перехода даже при концентрации 10 %. Следовательно, каротиноиды из туники асцидии обладают значительно большей фосфолипид-связывающей, а значит и мембранотропной активностью по сравнению с растительными каротиноидами. Физическое состояние мембранных липидов имеет большое значение для регуляции активности мембранных рецепторов, сенсорных белков и ионных каналов, что в свою очередь может быть использовано для создания кардио- и гепатопротекторов.
Полученные результаты позволяют рекомендовать экстракт из асцидии для расширенных клинических испытаний.
2. Бородин Е.А., Арчаков А.И. Стабилизация и реактивация цитохрома Р-450 фосфатидилхолином при перекисном окислении липидов // Биологические мембраны. 1987. № 7. С. 719-728.
3. Лебедев К.А. Иммунология в клинической практике / К.А. Лебедев, И.Д. Понякина. М.: Наука, 1990. 223 с.
4. Лебская Т.К., Толкачева В.Ф., Варсанович Е.А., и др. Применение БАД "Рыбий жир с каротиноидами из морского огурца" в терапии больных гипертонической болезнью и ИБС с ожирением // Тезисы докл. Межд. симпозиума " Биологически активные добавки к пище: ХХI век". 2000. С.-Петербург. С. 89.
5. Санина Н.М., Костецкий Э.Я. Влияние холестерина на фазовые переходы фосфатидилхолина, полученного из асцидии Halocynthia aurantium // Ж. эвол. биохим. физиол. 1995. Т.31. №1. С. 366-369.
6. Хаитов Р. М. Экологическая иммунология / Р. М. Хаитов, Б. В. Пинегин, Х. И. Истамов. – М., 1995. 219 с.
7. Чумак А.Д., Миленина Н.И., Слуцкая Т.Н. и др. Влияние различных добавок на окисление липидов и качество соленых лососевых // Известия ТИНРО. 1992. Т.114. С. 167-174.
8. Huang T. H., Lee C. W., Das Gupta S. K., et. al. A 13C and 2H nuclear magnetic resonance study of phosphatidylcholine/cholesterol interactions: characterization of liquid-gel phases // Biochemistry. 1993b. Vol. 32. P. 13277–13287.
9. Konishi I, Hosokawa M, Sashima T, et. al. Halocynthiaxanthin and fucoxanthinol isolated from Halocynthia roretzi induce apoptosis in human leukemia, breast and colon cancer cells // Comparative Biochemistry and Physiology Part C: Toxicology & Pharmacology. V. 142, Issues 1-2, 2006, P. 53-59.
10. Kostecka-Gugala A., Latowski D., Strzalka K. Thermotropic phase behaviour of a- dipalmitoylphosphatidylcholine multibilayers is influenced to various extents by carotenoids containing different structural features – evidence from differential scanning calorimetry. Biochim. Biophys. Acta. 2003. Vol. 1609. P. 193 – 202.
11. Kotake-Nara E, Asai A, Nagao A. Neoxanthin and fucoxanthin induce apoptosis in PC-3 human prostate cancer cells // Cancer Lett. 2005. 220(1):75-84.
12. Loya S, Kashman Y, Hizi A. The carotenoid halocynthiaxanthin: a novel inhibitor of the reverse transcriptases of human immunodeficiency viruses type 1 and type 2 // Arch. Biochem. Biophys. 1992. 293(2):208-12.
13. Miki W. Biological functions and activities of animal carotenoids // Pure & Appl. Chem. 1991. Vol. 63. №1. P. 141-146.
14. Nishino H, Tsushima M, Matsuno T, et al. Anti-neoplastic effect of halocynthiaxanthin, a metabolite of fucoxanthin // Anticancer Drugs. 1992. 3(5):493-7.
15. Ookubo M., Matsuno T. Carotenoids of Sea Squirts – II. Comparative Biochemical studies of carotenoids in Sea Squirts // Comp. Biochem. Physiol. 1985. V. 81B. №1. Р. 137-141.
